
【2022.9.29更新】
2022年10月13日起,台灣國境解禁部分,及入境後0+7部分

【2022.9.23更新】
日本10/11鬆綁邊境開放自由行 短期入境免簽證
(中央社記者楊明珠東京22日專電)正在紐約訪問的日本首相岸田文雄召開記者會表示,日本為了防疫而採取的邊境管制,將從10月11日起撤除入境人數上限,個人旅行也解禁,入境人士若短期停留也可以免除簽證……
◎詳細新聞內容:https://www.cna.com.tw/news/aopl/202209220436.aspx
【2022.9.14更新】
台灣人赴日本9/14起可上網申請電子簽證
(中央社東京13日綜合外電報導)日本外務省9月12日宣布,原本開放加拿大籍及美國籍人士線上申請電子簽證,將從9月14日中午(台灣時間上午11時)起擴大到「居住台灣的台灣籍人士」,國人未來赴日將更簡便……
◎詳細新聞內容:https://www.cna.com.tw/news/ahel/202209130203.aspx
【2022.9.13更新】
日媒:日本政府最快10月開放自由行及恢復免簽證
(中央社記者楊明珠東京12日專電)日本政府9月7日起甫鬆綁邊境管控,現在又在研議進一步鬆綁,包括取消每天入境人數上限、解除自由行禁令及恢復免簽證等。有日媒報導,最快10月解除上述入境限制。
◎詳細新聞內容:https://www.cna.com.tw/news/aopl/202209120308.aspx
【2022.6.8更新】
到訪日本必須投保醫療險:日本開放團客觀光!對旅行社公布團客防疫指南
日本從2022年6月10日將重新開放包括台灣在內,感染風險低的98個國家或地區民眾以「旅行團」形式入境觀光,6月7日觀光廳針對旅行社及旅行團公布「防疫指南」。
在防疫指南中指出,旅行社和團員必須事前上「Visit Japan Web」登錄入境手續,旅遊業者必須要求入境團客遵守戴口罩、消毒手等日本防疫措施,同時要求投保民間醫療保險,萬一確診住院,將從遊客的保險費中支付醫療費用。如果有團員確診需配合領隊和醫療人員指示進行治療,若不遵守規定,將終止行程甚至被遣送出境。
那麼如果團員當中有人確診了,其他人還能繼續玩嗎?答案是可以。除了確診者和密切接觸者以外,其他團員依然可以繼續旅遊行程。
雖然日本開放外國旅行團且入境免隔離,但台灣目前受交通部觀光局規定,旅行社暫時還不能販售旅行團行程,民眾仍無法組團出國。

【2022.5.27更新】
日本政府宣布6月10日起重新開放旅行團套裝行旅客入境,放寬對象區域分成紅黃藍三級,陽性率風險最低的地區為藍色,台灣屬於這一等級,入境日本時可免除病毒篩檢與隔離。 不過目前台灣政府考量國內疫情狀況,仍禁止旅行團組團出國。
◎其他相關新聞:
【2022.5.24更新】
日本宣布率先開放四個國家(美國、澳洲、泰國、新加坡)少人數旅行團入境日本旅遊,在今天5月24日正式開跑。首先是來自美國的7名觀光客,在24日晚間抵達成田機場。7人將分成2組參觀日光東照宮、白川鄉等景點,團員必須完整接種三劑疫苗,同時旅行社必須提交旅遊行程,團員不能脫團,必須有導遊陪同。旅行團所去的地點,事先已經過當地政府的同意。在這7人之外,預計這個月還有約50人會入境日本旅行。
◎其他相關新聞:
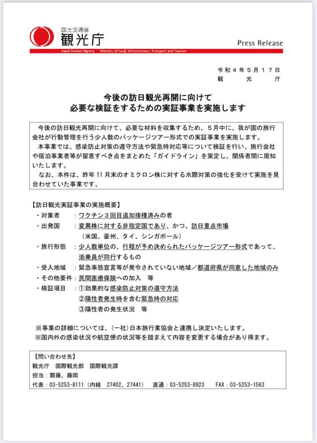
【2022.5.17更新】
根據讀賣新聞報導,日本政府將在5月底前試辦恢復對外國遊客開放入境旅遊。 目前可能考慮來自四個國家的團體旅遊,包括美國和澳洲,據了解泰國和新加坡也在開放範圍內。報導中未提到台灣。
旅行團試辦項目,將接受來自新冠狀病毒變體感染情況已穩定區域的遊客,預計每團約10人,團員必須已接受三次疫苗接種,並有投保私人醫療保險。 至於目的地會同意開放外國旅客入境的都道府縣,並由旅行社的導遊陪同。
在旅行社的管理下,日本先以少量和短期的旅行團方式重啟國門,目的是驗證有效的管理方法和感染預防措施。

◎其他相關新聞:
重新開放外國觀光客入境前 日本擬先試辦小型團(中央社新聞)
有關日本政府有意重新開放外國觀光客入境,日本內閣官房長官松野博一今天說,考量近期開始試辦小規模訪日團…..日本會開放外國遊客嗎?當地人似乎並不滿意 (自由時報)
日本將放寬邊境措施,可望於6月迎來首批外國觀光客,不過根據外媒報導,一些日本人似乎對此不是很歡迎,他們並希望相關配套能夠到位,減少「過度旅遊」的壓力…
延伸閱讀
作者資訊
《步步日本》網站於 2009 年 9 月 30 日起開始營運,由經營導遊書豐富經驗的日本 MEDIA PORTA 出版社(株式会社メディアポルタ)所成立的旅遊網站。提供旅人最新、最在地的日本情報,介紹日本的吃喝玩樂、新鮮商品、文化觀察或心情點滴,讓喜歡到日本旅遊的台灣人,可以為自己規劃出一段個性旅程。